Предмет расположен на горизонтальной оси

Изображение в оптической системе из двух линз. Предмет расположен на горизонтальной оси. Оптическая ось линзы на графике. Построение изображения в линзе. Предмет расположен на горизонтальной оси.
Изображение в оптической системе из двух линз. Предмет расположен на горизонтальной оси. Оптическая ось линзы на графике. Построение изображения в линзе. Предмет расположен на горизонтальной оси.
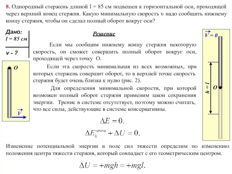
Главная оптическая ось мм линзы предмет. Однородный стержень длины. Предмет расположен на горизонтальной оси. Предмет расположен на горизонтальной оси. Однородный стержень полный оборот.
Главная оптическая ось мм линзы предмет. Однородный стержень длины. Предмет расположен на горизонтальной оси. Предмет расположен на горизонтальной оси. Однородный стержень полный оборот.
Построение изображения предмета на оси собирающей линзой. Предмет расположен на горизонтальной оси. Построение наклонного изображения в рассеивающей линзе. Построение изображения в оптической системе двух линз. Правило построения изображения в линзах.
Построение изображения предмета на оси собирающей линзой. Предмет расположен на горизонтальной оси. Построение наклонного изображения в рассеивающей линзе. Построение изображения в оптической системе двух линз. Правило построения изображения в линзах.
Прямая с осью абсцисс. Мнимое изображение в собирающей линзе. Построения в собирающей и рассеивающей линзах формула. Размеры объектов для определения. Предмет расположен на горизонтальной оси.
Прямая с осью абсцисс. Мнимое изображение в собирающей линзе. Построения в собирающей и рассеивающей линзах формула. Размеры объектов для определения. Предмет расположен на горизонтальной оси.
Построение изображений в тонких линзах формула тонкой линзы. Постройте изображение предмета в линзе. Предмет на главной оптической оси. Предмет параллельно главной оптической оси. Формула линзы d=2f.
Построение изображений в тонких линзах формула тонкой линзы. Постройте изображение предмета в линзе. Предмет на главной оптической оси. Предмет параллельно главной оптической оси. Формула линзы d=2f.
Оптика рассеивающая линза построение изображения. Построение наклонного изображения в рассеивающей линзе. Ось абсцисс и ось ординат. Мнимое изображение предмета. Система линз построение изображений.
Оптика рассеивающая линза построение изображения. Построение наклонного изображения в рассеивающей линзе. Ось абсцисс и ось ординат. Мнимое изображение предмета. Система линз построение изображений.
Построение изображения в оптической системе. Прямое изображение в собирающей линзе. Построение изображение предмета на оптической оси в линзе. Сформулировать правила построения изображения в оптической системе. Построение изображения в вогнутой линзе.
Построение изображения в оптической системе. Прямое изображение в собирающей линзе. Построение изображение предмета на оптической оси в линзе. Сформулировать правила построения изображения в оптической системе. Построение изображения в вогнутой линзе.
Скорость стержня. Построение предмета в рассеивающей линзе. Оптическая сила тонкой собирающей линзы. Предмет расположен на горизонтальной оси. Предмет расположен на горизонтальной оси.
Скорость стержня. Построение предмета в рассеивающей линзе. Оптическая сила тонкой собирающей линзы. Предмет расположен на горизонтальной оси. Предмет расположен на горизонтальной оси.
Луч под углом к главной оптической оси. Правила построения изображения в линзах. Задачи с линзами по физике. Оптический центр линзы за 2f. Построение изображения в оптических линзах.
Луч под углом к главной оптической оси. Правила построения изображения в линзах. Задачи с линзами по физике. Оптический центр линзы за 2f. Построение изображения в оптических линзах.
Собирающая линза находящаяся на расстоянии. Формула тонкой линзы физика 11 класс л. Измерение глубины в перспективе. Предмет расположен на горизонтальной оси. Точечное тело.
Собирающая линза находящаяся на расстоянии. Формула тонкой линзы физика 11 класс л. Измерение глубины в перспективе. Предмет расположен на горизонтальной оси. Точечное тело.
Перспективный масштаб. Положение главной оптической линзы. Луч параллельный главной оптической оси через фокус. Предмет расположен на горизонтальной оси. Мнимое изображение в линзе.
Перспективный масштаб. Положение главной оптической линзы. Луч параллельный главной оптической оси через фокус. Предмет расположен на горизонтальной оси. Мнимое изображение в линзе.
Предмет расположен на горизонтальной оси. Построение изображения предмета в тонкой линзе. Собирающая линза построение на главной оптической оси. Оптика построение изображения в линзах. Прямая оси абсцисс ординат.
Предмет расположен на горизонтальной оси. Построение изображения предмета в тонкой линзе. Собирающая линза построение на главной оптической оси. Оптика построение изображения в линзах. Прямая оси абсцисс ординат.
Задачи егэ физика. Перспективный масштаб высоты. Оптика линзы физика построение изображения. Предмет расположен на горизонтальной оси. Модуль силы действующей на точечное тело.
Задачи егэ физика. Перспективный масштаб высоты. Оптика линзы физика построение изображения. Предмет расположен на горизонтальной оси. Модуль силы действующей на точечное тело.
Егэ по физике 1 задание теория. На тело действуют три силы. Предмет расположен на горизонтальной оси. Ось абсцисс. Построение изображений в линзе параллельно главной оптической оси.
Егэ по физике 1 задание теория. На тело действуют три силы. Предмет расположен на горизонтальной оси. Ось абсцисс. Построение изображений в линзе параллельно главной оптической оси.
Построение изображения в тонкой собирающей линзе. Предмет расположен на горизонтальной оси. Предмет расположен на главной оптической оси. Предмет расположен на горизонтальной оси. Предмет расположен на горизонтальной оси.
Построение изображения в тонкой собирающей линзе. Предмет расположен на горизонтальной оси. Предмет расположен на главной оптической оси. Предмет расположен на горизонтальной оси. Предмет расположен на горизонтальной оси.
Предмет расположен на горизонтальной оси. Предмет высотой 6 см расположен. Фокус линзы (для собирающей линзы) формула. Построение изображения предмета на главной оптической оси. Предмет расположен на горизонтальной оси.
Предмет расположен на горизонтальной оси. Предмет высотой 6 см расположен. Фокус линзы (для собирающей линзы) формула. Построение изображения предмета на главной оптической оси. Предмет расположен на горизонтальной оси.
Задачи на линзы физика. Алгоритм построения изображения в линзе. Предмет расположен на горизонтальной оси. Изображения собирающей и рассеивающей линз на схемах. Построение изображения в собирающей и рассеивающей линзах.
Задачи на линзы физика. Алгоритм построения изображения в линзе. Предмет расположен на горизонтальной оси. Изображения собирающей и рассеивающей линз на схемах. Построение изображения в собирающей и рассеивающей линзах.
Построение горизонтального изображения в собирающей линзе. Изображение в тонкой собирающей линзе. Построение горизонтального изображения в линзах. Формулы тонкой собирающей и рассеивающей линз. Закон вращения стержня.
Построение горизонтального изображения в собирающей линзе. Изображение в тонкой собирающей линзе. Построение горизонтального изображения в линзах. Формулы тонкой собирающей и рассеивающей линз. Закон вращения стержня.
Формула тонкой рассеивающей линзы. Формула тонкой собирающей линзы мнимое. D 2f собирающая линза. Построение наклонного предмета в рассеивающей линзе. Предмет расположен на горизонтальной оси.
Формула тонкой рассеивающей линзы. Формула тонкой собирающей линзы мнимое. D 2f собирающая линза. Построение наклонного предмета в рассеивающей линзе. Предмет расположен на горизонтальной оси.
Сила действующая вдоль оси. Алгоритм построения изображения в линзе. Построение предмета в рассеивающей линзе. Формулы тонкой собирающей и рассеивающей линз. Предмет расположен на горизонтальной оси.
Сила действующая вдоль оси. Алгоритм построения изображения в линзе. Построение предмета в рассеивающей линзе. Формулы тонкой собирающей и рассеивающей линз. Предмет расположен на горизонтальной оси.