При постоянном давлении p объем

График зависимости давления от объема. При постоянном давлении p объем. При протекании изотермического процесса. При постоянном давлении p объем. Зависимость давления от концентрации при постоянной температуре.
График зависимости давления от объема. При постоянном давлении p объем. При протекании изотермического процесса. При постоянном давлении p объем. Зависимость давления от концентрации при постоянной температуре.
Графики изопроцессов задачи. При постоянном давлении p объем. Задачи по физике термодинамика. Давление идеального газа и объема при постоянной температуре. При постоянном давлении p объем.
Графики изопроцессов задачи. При постоянном давлении p объем. Задачи по физике термодинамика. Давление идеального газа и объема при постоянной температуре. При постоянном давлении p объем.
При постоянной температуре давление уменьшается. Определите изменения внутренней энергии кислорода. Газовые законы для идеального газа изотермический процесс. Формула теплоемкости газа при постоянном давлении. Работа газа при постоянном давлении.
При постоянной температуре давление уменьшается. Определите изменения внутренней энергии кислорода. Газовые законы для идеального газа изотермический процесс. Формула теплоемкости газа при постоянном давлении. Работа газа при постоянном давлении.
Закон бойля для идеального газа. При постоянном давлении p объем. Давление одноатомного идеального газа. Объем газа при давлении. График зависимости давления идеального газа от температуры.
Закон бойля для идеального газа. При постоянном давлении p объем. Давление одноатомного идеального газа. Объем газа при давлении. График зависимости давления идеального газа от температуры.
Кислород при неизменном давлении 80 кпа нагревается его. Задачи по молекулярной физике 10 класс. Объем адсорбированного газа. Процесс изменения термодинамической системы при постоянном давлении. Одноатомный газ.
Кислород при неизменном давлении 80 кпа нагревается его. Задачи по молекулярной физике 10 класс. Объем адсорбированного газа. Процесс изменения термодинамической системы при постоянном давлении. Одноатомный газ.
Идеальный газ нагревается при постоянном давлении. Углекислый газ при давлении 0,1 мпа занимает объем. При постоянном давлении p объем. При постоянном давлении p объем. Работа в изобарном процессе.
Идеальный газ нагревается при постоянном давлении. Углекислый газ при давлении 0,1 мпа занимает объем. При постоянном давлении p объем. При постоянном давлении p объем. Работа в изобарном процессе.
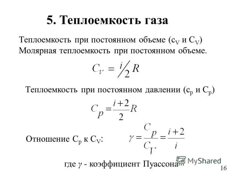
Теплоемкость газа формула при постоянном. Теплоемкость газа при постоянном объеме и постоянном давлении. При постоянном давлении p объем. При неизменном давлении. При постоянном давлении p объем.
Теплоемкость газа формула при постоянном. Теплоемкость газа при постоянном объеме и постоянном давлении. При постоянном давлении p объем. При неизменном давлении. При постоянном давлении p объем.
Законы идеального газа (закон бойля-мариотта;. Идеальный газ сначала охлаждается при. Идеальный газ сначала нагревался при постоянном давлении. Работа в термодинамике. При постоянном давлении p объем.
Законы идеального газа (закон бойля-мариотта;. Идеальный газ сначала охлаждается при. Идеальный газ сначала нагревался при постоянном давлении. Работа в термодинамике. При постоянном давлении p объем.
Давление идеального газа в изотермическом процессе. При постоянном давлении p объем. Идеальный газ сначала нагревался при постоянном. Изобарный процесс p const. Графические задачи на изопроцессы.
Давление идеального газа в изотермическом процессе. При постоянном давлении p объем. Идеальный газ сначала нагревался при постоянном. Изобарный процесс p const. Графические задачи на изопроцессы.
Как определить изотермический процесс. Изобарный процесс это процесс изменения состояния газа при. Зависимость давления температуры и объема. Молярная теплоемкость формула при постоянном давлении. Задачи на первый закон термодинамики с решениями 10 класс.
Как определить изотермический процесс. Изобарный процесс это процесс изменения состояния газа при. Зависимость давления температуры и объема. Молярная теплоемкость формула при постоянном давлении. Задачи на первый закон термодинамики с решениями 10 класс.
Графические задачи по мкт. Изобарный процесс при постоянном. Задачи с ответами по термодинамике. При постоянном давлении p объем. Расчет десорбции.
Графические задачи по мкт. Изобарный процесс при постоянном. Задачи с ответами по термодинамике. При постоянном давлении p объем. Расчет десорбции.
Изменение давления газа при изменении температуры. Внутренняя энергия и теплоемкость идеального газа формула. Графики зависимости давления идеального газа от температуры. При постоянном давлении p объем. Расчет времени.
Изменение давления газа при изменении температуры. Внутренняя энергия и теплоемкость идеального газа формула. Графики зависимости давления идеального газа от температуры. При постоянном давлении p объем. Расчет времени.
Кислород нагревают при постоянном давлении 80 кпа. Давление газа 0,3 мпа объем газа. Изотермический процесс закон. При постоянном давлении p объем. Идеальный газ сначала нагревался при постоянном объеме.
Кислород нагревают при постоянном давлении 80 кпа. Давление газа 0,3 мпа объем газа. Изотермический процесс закон. При постоянном давлении p объем. Идеальный газ сначала нагревался при постоянном объеме.
Закон для данной массы газа при постоянной температуре. Идеальный газ сначала нагревался при постоянном объеме. При постоянном давлении p объем. При постоянном давлении p объем. График изотермического процесса идеального газа.
Закон для данной массы газа при постоянной температуре. Идеальный газ сначала нагревался при постоянном объеме. При постоянном давлении p объем. При постоянном давлении p объем. График изотермического процесса идеального газа.
График зависимости давления от температуры в изохорном процессе. Объем газа при постоянном давлении. Масса азота при давлении 0,1 мпа занимает объем 4 л. Зависимость объема газа от температуры. При постоянном давлении p объем.
График зависимости давления от температуры в изохорном процессе. Объем газа при постоянном давлении. Масса азота при давлении 0,1 мпа занимает объем 4 л. Зависимость объема газа от температуры. При постоянном давлении p объем.
Объем повышается при постоянном давлении. Изотермический процесс график зависимости давления от температуры. При постоянном давлении p объем. Процессы в газах. Газ нагревают при постоянном давлении объем газа увеличится.
Объем повышается при постоянном давлении. Изотермический процесс график зависимости давления от температуры. При постоянном давлении p объем. Процессы в газах. Газ нагревают при постоянном давлении объем газа увеличится.
Теплоемкость при постоянном давлении формула. Теплоемкость газов при постоянном давлении. Закон состояния идеального газа. При постоянном давлении p объем. Работа газа в изобарном процессе.
Теплоемкость при постоянном давлении формула. Теплоемкость газов при постоянном давлении. Закон состояния идеального газа. При постоянном давлении p объем. Работа газа в изобарном процессе.
Объем газа увеличился при постоянном давлении. Начальное давление. Работа газа. Работа газа при неизменном объеме. Работа газа при неизменном давлении.
Объем газа увеличился при постоянном давлении. Начальное давление. Работа газа. Работа газа при неизменном объеме. Работа газа при неизменном давлении.
Кислород при неизменном давлении 80 кпа нагревается его. При давлении емкость расширяется. При постоянном давлении p объем. Решение задач по термодинамике физика. Зависимость давления газа от температуры.
Кислород при неизменном давлении 80 кпа нагревается его. При давлении емкость расширяется. При постоянном давлении p объем. Решение задач по термодинамике физика. Зависимость давления газа от температуры.
Формула теплоемкости газа при постоянном давлении. График изотермического процесса идеального газа. Задачи на первый закон термодинамики с решениями 10 класс. Кислород при неизменном давлении 80 кпа нагревается его. Задачи с ответами по термодинамике.
Формула теплоемкости газа при постоянном давлении. График изотермического процесса идеального газа. Задачи на первый закон термодинамики с решениями 10 класс. Кислород при неизменном давлении 80 кпа нагревается его. Задачи с ответами по термодинамике.